禮頓道堂
必街堂
登入
|
繁
|
简
認識信仰
信仰大綱
使徒信經
尼西亞信經
美國公理會信條
基督教是甚麼?
福音是甚麽?
認識公理堂
公理堂簡史
教會使命宣言及核心價值
公理堂堂徽
堂會及執事會
執事
執委
教牧及職員
堂會職員
同工消息
職位招聘
聯絡我們(禮頓道堂)
聯絡我們(必街堂)
教會事工
兒童牧區
少年牧區
青年牧區
成青牧區
長青牧區
崇拜事工
慈善部
傳道部
關顧部
主日學校/宗教教育
聖樂部
夥伴事工
聖樂崇拜部
差傳佈道部
關顧部
宗教教育部
本堂聚會
崇拜聚會時間
恆常聚會時間(禮頓道堂)
恆常聚會時間 (必街堂)
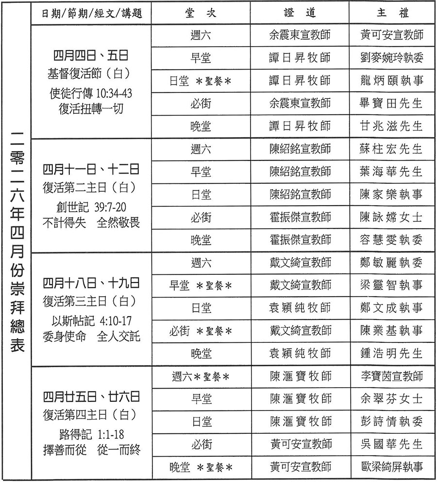
崇拜總表 (禮頓道堂)
崇拜預告(必街堂)
司事總表(禮頓道堂)
司事總表 (必街堂)
祈禱月會 (必街堂)
最新活動
堂務消息與通告
聚會指引
全堂相片集
靈修牧養
全年總題
禮頓道堂講道重溫
必街堂講道重溫
商福講座重溫
午間樂聚
其他講座重溫
公理之聲
週刊
文章 / 分享
資源及設備
測試用
公理堂圖書館
有用連結
表格下載
崇拜總表 (禮頓道堂)
禮頓道堂
必街堂
網頁指南
© 2004-2026 中華基督教會公理堂
© 2026 中華基督教會公理堂 版權所有 不得轉載 網頁設計及維護
科擎科技有限公司 (iGears)
.